2025年4月,聊城大学与新航道国际教育集团签署雅思联合培训项目合作协议。双方就提升学生英语水平,培养高层次国际化人才等合作意向达成共识,充分发挥双方的教育资源优势,特在聊城大学开设校内雅思班,由73882必赢网页版(73882必赢网页版)承办。
聊城大学雅思培训课程由新航道国际教育集团济南学校资深教师团队打造,涵盖听力、口语、阅读、写作,周末上课,采用精品班(精品班6-8人)和小班(每班约 10-18 人左右)教学,均低于市场平均价格。该课程依托聊城大学校内智慧教室和专业听力设备,为学生提供沉浸式学习环境,通过阶段性目标引导与个性化辅导,提升学生的英语能力,助力学生留学和职业发展。
本周四(5月8日)下午14:30-16:30,诚邀您参与雅思试听盛宴!本次课程特邀新航道资深雅思讲师萧沐老师倾情授课,萧老师有多年国外生活和学习经历,英语纯正地道,教学经验丰富,深谙考试命题规律与评分标准,擅长精准把握备考方向。欢迎您参加试听课程(73882必赢网页版1号楼A212),开启高效提分之旅!
一、精品班型介绍
1.班型一《精品雅思筑基启航班》(精品班6-8人,A阶段+B阶段,线上线下课共计263课时)
如本课程修读结束后六个月内参加雅思官方考试,总分达不到6.0分,可免费重修雅思启航段;重修课程可跟读聊城大学校内新开班,或在新航道济南校区上课。



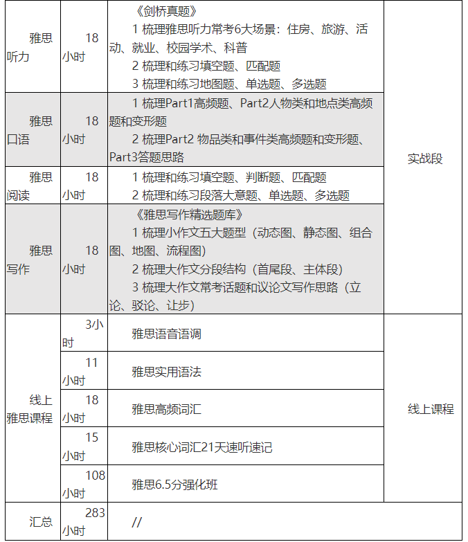
2.班型二《精品雅思提高实战班》(精品班6-8人,A阶段+B阶段,线上线下课共计283课时)
如本课程修读结束后六个月内参加雅思官方考试,总分达不到6.5分可免费参与雅思实战段;重修课程可跟读聊城大学校内新开班,或在新航道济南校区上课。


3.班型三《雅思筑基启航班》(小班10-18人,A阶段+B阶段,线上线下课共计263课时)
如本课程修读结束后六个月内参加雅思官方考试,总分达不到6.0分,可免费重修雅思启航段;重修课程可跟读聊城大学校内新开班,或在新航道济南校区上课。


4.班型四《雅思提高实战班》(小班10-18人,A阶段+B阶段,线上线下课共计283课时)
如本课程修读结束后六个月内参加雅思官方考试,总分达不到6.5分可免费参与实战段重修;重修课程可跟读聊城大学校内新开班,或在新航道济南校区上课。


5.班型五《雅思考前冲刺班》(小班10-18人,线下课共计72课时)
本班型是雅思6.5分班型,适用于考过雅思6.0需要单独拔高的同学。

二、课程优势



三、拟定开班时间




四、增值服务

五、奖学金政策

六、报名流程
1.有意向的同学可扫码进群,群内有专职老师解答,还可获得试听机会。

2.确定报名的同学请使用微信或支付宝扫描下方二维码,选择报名的“缴费项目”,录入“学校”、“姓名”等相关信息(部分信息为聊城大学校内学生必填)后,按提示缴费。

3.缴费成功后,学员需到73882必赢网页版(聊大西校区1号教学楼C213)现场确认(具体时间另行通知),领取听课卡。
咨询电话:17861815395(张老师)、18863596086(贾老师)、17685417115(李老师)
(审核 李维滨 李燕飞)